티스토리 뷰
1. 저작권 없는 자료 소스 사이트
- 모델링 캐릭터 (무료X)
Daz

- 음원
youtube studio

https://studio.youtube.com/channel/UCtbxE7Lea7odahZfGO5zBag/music
YouTube
하나의 계정으로 모든 Google 서비스를 YouTube로 이동하려면 로그인하세요.
accounts.google.com
- 폰트
눈누

- 영상 템플릿 / 음원 (무료 X)
Envato

VideoHive - Stock Footage & Video Effects
Discover 2,603,955 Stock Footage, Video Effects and After Effects Templates on VideoHive. Buy Stock Footage and Video Effects from $4.
videohive.net
- 모션 그래픽
VIDEO COPILOT

2. Blender
1) 편집 - 환경설정 - 키맵에서 Industry Compatible해주면 맥스와 마야랑 키가 똑같다

2) 에디트 모드로 해주면 점,선,면 편집해 줄 수 있음

3) 익스트루드

3) 인셋

4) 베벨

5) 루프

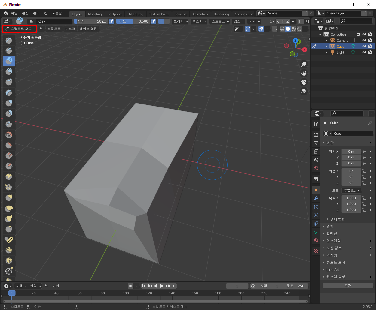
6) 스컬프트 모드 (zbrush)

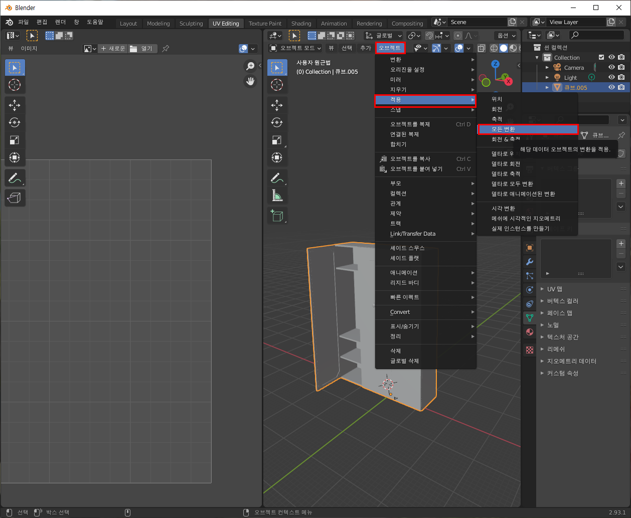
※ 캐비넷 만들기

- 피봇을 가운대로 옮기고 싶을 때

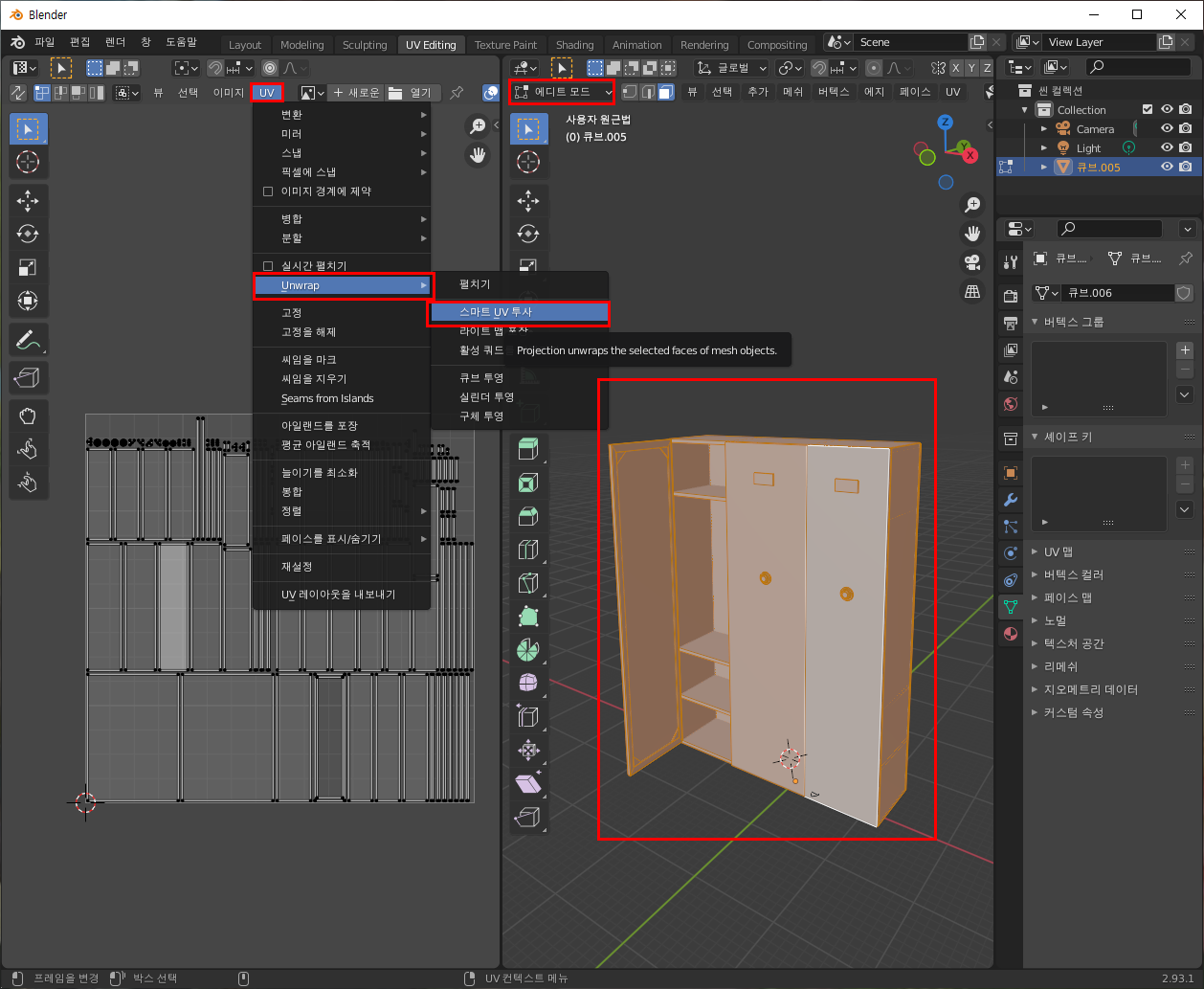
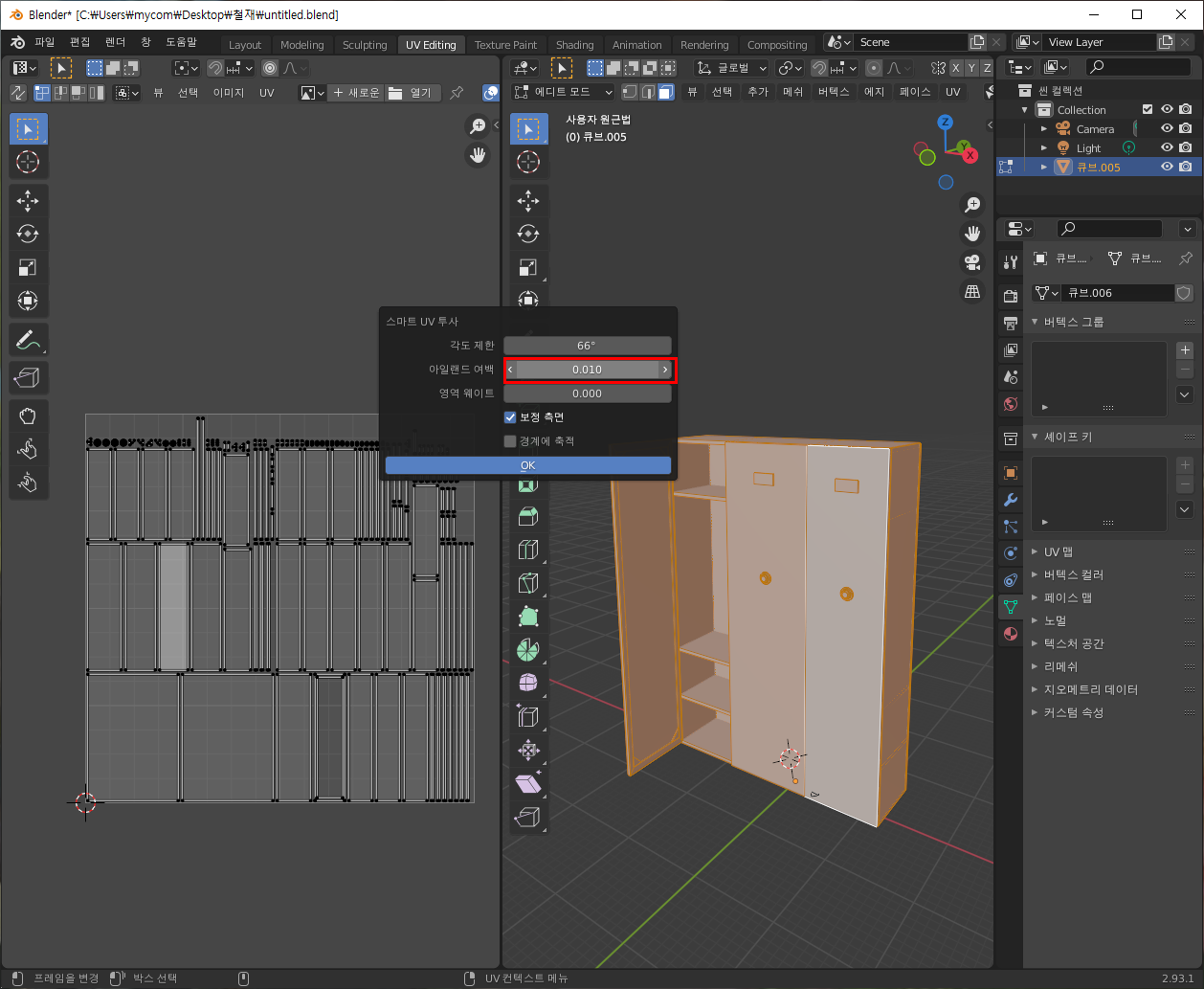
- uv 펴기
1) 오브젝트를 리셋해주기

2) UV 자동으로 피기(Ctrl+A 눌러서 모든 면이 선택하고 해야함)

여백을 0.01로 주면 그만큼 떨어져서 펴짐

3. 서브스페인터
1. 만든 캐비넷 불러오기

2. 사진 넣는 방법
1) 사진 불러오기


2) 프로젝션 만들고 레이어 만들어서 칠해주기
다끝나면 배이스 컬러 빼줘야 함

3. 언리얼에서 적용하기
'Unreal Engine' 카테고리의 다른 글
| 언리얼엔진_머티리얼 (착색 유리 만들기) (1) | 2021.12.01 |
|---|---|
| 언리얼엔진_정리2 (0) | 2021.06.28 |
| 언리얼엔진_ (0) | 2021.06.18 |
| 언리얼엔진_디스플레이스먼트 맵 / (0) | 2021.06.10 |
| 언리얼엔진_ (0) | 2021.06.09 |